
追溯网赚游戏的起源,可能要从其他网赚产品开始说起。近年来,以《趣头条》为主的新闻资讯类网赚产品兴起,渐渐地网赚风气也蔓延到短视频、小说阅读、软件工具、运动健康等行业。
截至目前,这几大行业的头部应用也纷纷加入了“赚钱”、“领红包”、“抽手机”等利益导向的噱头,从应用所属的开发公司我们也不难看出许多流量大厂也加入了该阵营。
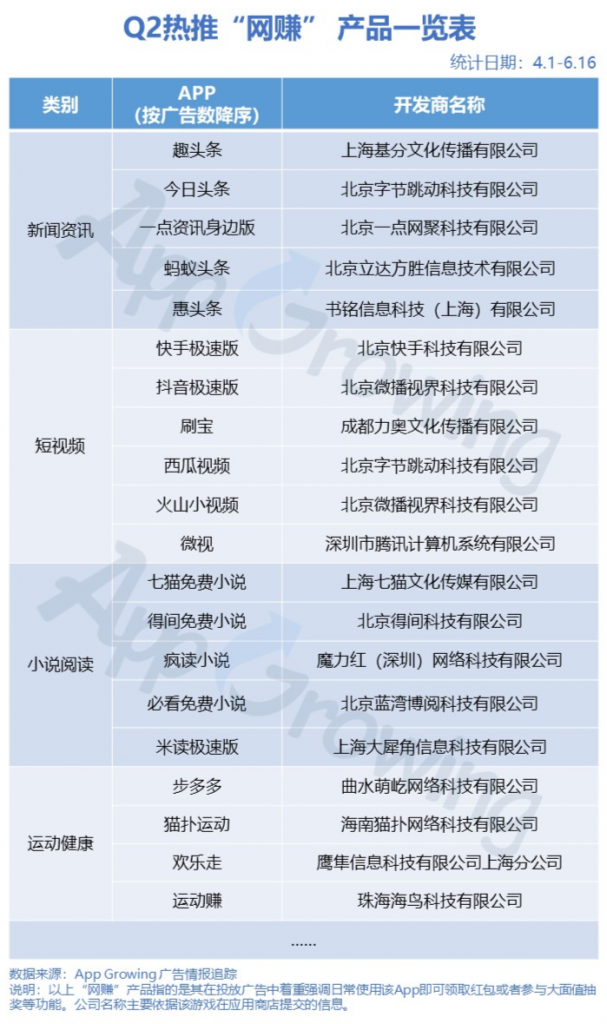
新闻资讯、短视频、小说阅读行业的应用有其更为重点的功能,网赚成分相对较为轻度,“赚钱”、“领红包”噱头更多是为了拓展用户群体,发展下沉市场。但运动健康行业的网赚产品,就大多都是披着运动软件外衣的割韭菜应用了,《趣步》跟《步多多》这类老生常谈的事迹咱就不在这里细讲。自2019年第三季度开始,由于买量成本增加、流量变现难度加大,网赚产品热度持续走高,网赚游戏也初露锋芒。而2020年春节档期间,受到疫情影响,用户在线时长大大增加,多款网赚手游集中爆发,引起游戏行业内多方关注。经历了几个月的迭代更替,依然有不少网赚手游仍活跃在前线。
但从头部的网赚游戏来看,推广周期一般为3个月左右,更短的就只有一个月的“昙花一现”,前期投放得有多猛,后期收得就有多快。网赚代表大哥大《阳光养猪场》在2019.12-2020.3期间火了半边天,在蝉联了3个月App Growing游戏推广榜榜首之后也逐渐疲软了下来。我们选取了Q2期间广告数TOP5的网赚手游,统计其投放广告媒体分布情况如下。从整体来看,网赚手游更偏好头条系媒体,《爱上消消消》、《疯狂猜成语》、《疯狂合体鸭》投放占比最高的媒体均为穿山甲联盟,《阳光养猪场》、《成语大富豪》主投腾讯系媒体,如优量联盟及QQ等,推测头条系渠道对网赚类手游审核相对较为宽松,腾讯系渠道审核较严格。另外,快手、趣头条也是网赚手游钟情的2个投放渠道,它们拥有大量下沉市场用户,与网赚手游的目标用户重合度高。今年第一季度是网赚手游的巅峰期,经过一轮洗礼后,不少网赚手游在近期热度都明显下降,剩下几款仍坚挺在推广榜前排。但明明网赚手游的玩法都大同小异,游戏制作也不够精良,为什么还有用户继续买单呢?这或许就要归功于网赚手游紧跟热点、贴近生活的广告素材了。以往的“产品经理致歉会”、“老板发怒”、“为用户谋福利”的广告题材在网赚手游领域已经不算热门了,但在金融类产品的视频广告依然可以见到。近期网赚手游的视频广告题材风格发生了一些变化,出现了部分伪装成美食分享视频的创意素材,苦情戏情景剧则是越来越无厘头。素材伪装成美食类短视频的手法确实很高明,一来美食短视频有着天然的高点击buff加成,大部分用户都会因招架不住美食的诱惑而观看视频,素材可以轻而易举地吸引用户注意;二来植入“赚钱吃美食”的卖点也比较自然,且给用户提供了一个明确的玩游戏目标,让用户更有冲动下载试玩,提高视频转化率。而且这类素材也针对不同人群出了不同类型的美食,包含了各种肉食、烧烤、火锅、街边小吃臭豆腐等,还有年轻女孩喜欢的网红舒芙蕾、旋转小火锅等。素材制作成本偏低,大部分都是从网上截取各类美食的片段作为开头,后半段则是游戏录屏+旁白,或者由1-2位演员进行简单的拍摄完成。伪美食分享视频广告合辑:
不得不说网赚手游真是深知用户现在的生活状态,将游戏卖点植入到生活的方方面面,买游戏皮肤、氪金、下馆子吃饭、商店买零食,无一不能用网赚游戏来赚钱付款的。除了题材代入感强,素材中也着重突出到账金额数目及频率,给用户造成一种提现金额多、频率高等错觉,诱导用户下载体验。这类素材的制作也较为简单,场景单一且拍摄难度低,素材前半段主要以2人对话为主,后半段为游戏植入片段。
最近网赚游戏也出现了诸多苦情戏、无厘头情景剧的视频广告素材,卖惨、夸张的剧情十分吸睛,有因为卸载网赚游戏得了抑郁症的,有因为卸载老婆的网赚游戏被绑在树上教训的,还有深恶痛绝地打击假网赚的(这不贼喊抓贼吗),没钱吃不起饭等等苦情戏码也是应有尽有……剧情怎么夸张怎么来,无论开头多尬总能在最后植入游戏。素材制作成本相对前两种较高,一般需要3-4位演员,场景也相对复杂一些。但基本无需考虑剧本逻辑,主打搞笑夸张风格迎合目标用户口味,视觉冲击力强。
总的来说,网赚手游的素材同质化现象十分严重,比较热门的视频素材大体可以归为上述3种类型。但不可否认的是,网赚手游的广告素材代入感强,贴近目标用户真实的生活状态,这一点或许也是网赚手游总能吸引到一大波用户的原因之一。另外还有不少“纯文案”视频广告素材,粗糙程度真的堪比街边墙上的小广告,全程一张图,再敷衍地配上一些土味BGM,突出提现门槛低、流程简单,夸大其词“能脱离贫穷”等。虽然广告真的辣眼睛,但不能否认还是能吸引用户进行点击,放两张静态图你们感受下就好。网赚攀上了休闲游戏这列快车实现了广告变现,但这波红利也正在消失殆尽,不少网赚手游开始走下坡路。网赚手游本身在玩法层面就十分类似,均是消除、放置合成等省力玩法,这也导致了其在广告创意方面的同质化,甚至有同行间互抄素材创意,拿着别人的视频广告进行剪辑合成再造的。相同的玩法及割韭菜套路消耗着用户对这类游戏的兴趣,用户量不断下降在所难免,这也导致了网赚手游收益正逐步下滑的局面。目前游戏行业对网赚手游也存在争议,有人认为是“游戏之耻”,也有人认为其并非一无是处。网赚手游究竟能走得多远,是否还有其他转型的可能,值得我们持续关注。