
来源 | 品途商业评论网
作者 | 王吉伟
地摊经济背后的数字化,摊位还在地上但经营已经在云上
数字化如何影响地摊经济?其实地摊经营与数字化早已密不可分
数字化与地摊经济深度融合,摆就摆一个数字化的高效地摊
地摊经济火了。
但,我们在谈论地摊经济的时候,都在谈些什么?
知名企业,出来摆摊蹭流量了……
衣着性感的模特,在摊位上边发传单边摆pose……
某某摆地摊,月入过万……
开着宝马、奔驰、名贵跑车摆摊,炫富还是显摆?

一系列吸引眼球的神操作之下,地摊经济想不火都难。等这些玩家蹭够热流量满意离场之后,还有多少玩家会真正关注地摊?试想,又有哪个产品属性与“路边style”严重不搭的企业,会天天派人去摆地摊?
相反,那些真正看重地摊经济的企业,并没有多少出来摆地摊博眼球。而是在背后通过各种举措,切入上至一二线城市的市场街道,下至县县乡城镇的集市街边。
作为市场下沉的最后半公里,地摊与街边店面只有一步之遥,却与店面经营存一些不同。更便宜的价格与并不算少的受众,使得地摊成为店铺的有效补充。已将店铺收罗的差不多的各大电商、零售平台,正好借此机会把市场再度下沉,非稳定性经营的地摊成了又一个冲锋高地。
平台们想的是通过技术改善地摊运营,通过优化供应链更好的下沉市场。能够掌握地摊用户的的相关数据,下沉市场战略就能再度延伸。所以,阿里巴巴、微信、京东、美团、苏宁等厂商,先后推出面向地摊经济的各种扶植计划,实际上是为了快速抢滩地摊经济,以拿下市场再下沉的新船票。

当然,也只有大平台的加入,方能更好的助力地摊经济快速复苏,才有可能让地摊经济再度繁荣,从而解决更多人的就业与收入问题。
而电商、零售、生活及更多供需平台的加入,也让今天的地摊与之前有了很大的不同。每个地摊背后可能都是各大平台的身影。这些商家用最新技术与数字化手段,帮助更多摊主与买家进行“多、快、好、省”的交易。
对于地摊经济,与蹭流量、博眼球相比,数字化如何改造地摊经济,数字化如何影响地摊运营,数字化与地摊经济的内在联系,才是我们更应该关注的重点。
本文,王吉伟频道就跟大家聊聊地摊经济背后的数字化。
从巨头入局地摊经济说起
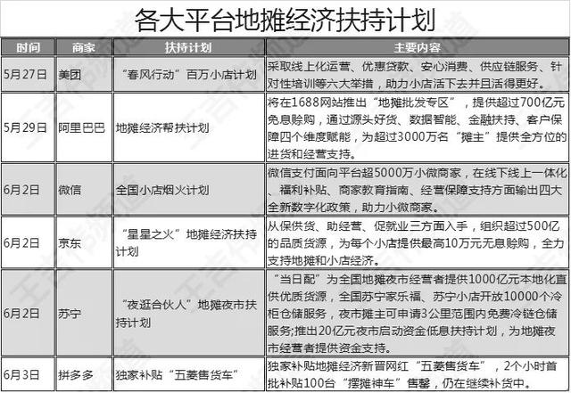
6月2日是值得纪念的一天,几家电商及零售巨头同时公布了地摊经济计划。
微信支付面向平台超5000万小微商家发布“全国小店烟火计划”,在线下线上一体化、福利补贴、商家教育指南、经营保障支持方面输出四大全新数字化政策,助力小微商家。
京东发布了“星星之火”地摊经济扶持计划,从保供货、助经营、促就业三方面入手,组织超过500亿的品质货源,为每个小店提供最高10万元无息赊购,全力支持地摊和小店经济。
苏宁推出“夜逛合伙人”地摊夜市扶持计划。“当日配”为全国地摊夜市经营者提供1000亿元本地化直供优质货源,全国苏宁家乐福、苏宁小店开放10000个冷柜仓储服务,夜市摊主可申请3公里范围内免费冷链仓储服务;推出20亿元夜市启动资金低息扶持计划,为地摊夜市经营者提供资金支持。
更早的几天,阿里巴巴在5月29日发布了地摊经济扶持计划。将在1688网站推出“地摊批发专区”,提供超过700亿元免息赊购,通过源头好货、数据智能、金融扶持、客户保障四个维度赋能,为超过3000万名“摊主”提供全方位的进货和经营支持。
相对于电商平台,专注本地生活的平台对下沉市场的嗅觉更为敏锐。早在5月26日,美团就已宣布启动“春风行动”百万小店计划,采取线上化运营、优惠贷款、安心消费、供应链服务、针对性培训等六大举措,助力小店活下去并且活得更好。

在巨头的带动下,更多领域平台企业的地摊支持计划正在路上。但不管哪家企业,其计划内容中都涉及到数据运营、资金支持、经营保障等数字化运营的相关举措。
没错,这些巨头厂商打的注意,正是用数字化技术手段赋能全国地摊来运营。而从运营角度而言,地摊经济已经与数字化密不可分。
数字化技术与新型地摊运营
融入数字化技术的地摊运营模式,正在成为新趋势。
一方面,现在的地摊需要更简单、快捷、低成本的经营方式;另一方面,如今的云计算、大数据等数字化技术足以触达地摊运营。不管大摊位还是小摊位,只要涉及到消费互联网,凭借多年积累的经验与持续创新的技术,就是再复杂的消费场景,平台们也能拿出相应的解决方案,对其升级、改造并实现赋能。
所以,各大平台支持地摊经济只是表面,本质上是数字化技术正在改造地摊经营。

在供应链方面,摊主已无需再去小商品市场进货,只要在阿里、京东、苏宁等平台下单,很快就能收到你想出摊售卖的商品。
甚至在一些大中城市,电商平台对地摊经营的支持并不弱于门店。摊主不用准备太多的库存,万一哪个产品卖断了货,打个电话或者在APP上点几下,立即就有附近几公里内的货仓,派骑手或者冷链物流为其送货。除了在商品供应上给予地摊保障,各大平台的物流体系也向地摊经济全面开放,能够在第一时间服务摊主。

在交易与支付方面,以前逛地摊可能都要带一些零钱,现在逛地摊只需带一部手机。所有摊位,几乎清一色都使用微信与支付宝收款。就连老年人都会使用微信了,数字支付真就不算啥了。
更多情况下,其实地摊更像一个展位。买家没看上地摊摆放的商品,摊主随时可在手机或PAD上调出更多产品展示给买家,并用供销APP查询某件买家需要的商品是否还有库存。数字化技术支撑的新零售业务框架,让任何商品与服务都能够以标准化的形式进行交易。哪怕是没法摆在摊位上的虚拟商品,哪怕再大件的物品也能打包送到你家。
对平台厂商而言,地摊只是商店内展示货架变换了一种形式,与店铺经营并没有太大区别。原来面向店铺业务员同样可以服务地摊。移动POS机依然可以扫码,每个摊主都可以用店铺管理APP经营,记账、库存等的管理,无需再用纸笔记录。

利用数字化技术重构“人货场”的新零售,已将地摊经营大部分流程搬到线上。你看到的只是地摊的“形”,其实它的“神”早已是数字化的存在。地摊还是那个地摊,但它的供应、销售以及售后服务等流程都已上云,以数字化的形式运转。
数字化如何融入及改造
不管你是否认同,数字化技术已经融入了地摊经营。
举个简单的例子,譬如直播带货。以前谁曾想过,摆个地摊还能用直播来做?但抖音、快手上面就有很多摊主火了。事实证明,直播同样可以为地摊带货。
地摊+直播的模式:对于地摊,直播是将获客渠道拓展到了线上;对于线上观众,地摊也就成为了真品展示渠道。原来需要复杂流程的O2O模式,现在借助一个直播APP就能简单完成,每个人都能做。同时,直播还有一个附加红利:每个摊主都有可能成为网红。地摊+直播的模式,完美诠释了数字化与地摊经济的关系。

地摊经济,也为企业的数字化运营提供了更多场景想象。作为摊主,完全可以用微信等数字化工具,打造基于地摊经济的私域流量社群。一旦社群有了规模效应,其中的流量变现将会非常可观。
一边摆摊卖东西一边引流打造社群,这种一举两得的方式可比扫街的效果要好得多。如果地摊经济能够持续开放,企业完全可以用地摊来实现流量、销售、营销的线上线下多向互动商业闭环。
地摊经济+私域流量+社群经营+知识付费+网红孵化+直播带货,如果多项组合的模式足够稳定,体量达到上千摊位与成百社群,便足以催生一个市值几亿以上的企业。而这一切商业构想都基于数字化驱动。没有没有数字化与地摊经济的融合,闭环能力就要差很多。

事实上,数字化技术能够带给地摊经济的远不止这些。大家在地摊看到消费场景与以往没有多大区别,但在地摊高效运营的背后,是平台商家用云计算、人工智能、大数据、物联网等数字化技术,持续对供应链及平台架构优化与整合的结果。基于数字化基础技术衍生的数据挖掘、商业智能、自主认知、人机协同等先进智能技术,更是在其中扮演了重要角色。
说到人工智能,人们总能想到各种辅助机器人。目前,机器人还做不到在现场帮你布置地摊,却能在后台参与辅助摊主更高效的运营地摊。当然,也已经有摊主把家里的娱乐机器人放到地摊上充当销售客服,买东西直接与机器人交流,而摊主在一边玩游戏,真的做到了工作娱乐两不误。
其实在具体业务流程中,当前的软件机器人比硬件机器人的数量更多用途更广。以这两年比较火的RPA(机器人流程自动化)为例,来也科技研发的UiBot爆款产品数据分析机器人、UiBot全平台商品一键上架机器人和无货源自动代下单机器人,就能帮助地摊用户在直播带货流程中进行更好的选品、一键上新以及自动下单。
RPA的应用场景只是其中一隅,还有更多的AI机器人在办公自动化、营销自动化、客服协同等业务流程中帮助企业增效降本,从而让企业能够更高效的以数字化技术赋能地摊经济。
另一个角度:数字化提高效率与摆地摊的关系
地摊经济与数字化的关系,同样还体现于人机协同的办公效率之中。这一点,还要从地摊经济的作用说起。王吉伟频道认为,地摊经济有两个基本作用:
一是,保障及稳定就业。疫情之下很多小微企业倒闭,大量企业裁员保命,一些失业者再找工作很困难。这个时候各地开放一些公共区域允许摆摊,就能让很多人通过摆地摊以维持收入,以进一步保证供房供车供生活。地摊经济,可谓非常时期保障就业的有效解决手段。
二是,降低物价以提高人们的购买力。前一段时间,有资料显示全国6亿人月收入1000元,按现在的物价1000元能购买什么?商场与店面的物价之所以高,是因为有租位费等各种成本。地摊则无需这些费用,商品价格可以卖到更低,人们的购买能力得以提升。
在接下来的地摊大军中,相当一部分人会通过地摊收入补贴家用。

这些人,大多都是白天上班晚上出摊的状态。想要晚出摊就不能再加班,解决此问题的关键是提高工作效率。这个时候,RPA等数字自动化工具就派上了用场,把大量简单、重复的工作流程进行自动化处理,通过人机协同提高工作效率,保证晚上正常出摊。

同样,因企业倒闭而被迫裁员的,很多都在兼职多份工作,大部分工作都是被外包的复制+粘贴的搬运工做。如果这些人能用数字自动化工具提高工作效率,就能从繁琐重复工作中解放出来做更有价值的决策性工作,顺便还能抽空去练练地摊。
后记:摆一个事半功倍的数字化地摊
在最近关于地摊经济的各种段子中,王吉伟频道看到了《新手如何摆摊》这样的脚踩,并且已出现很多地摊运营的相关社群。虽然大部分摊主不需要交钱学摆摊,但真想摆好地摊确实需要一些运营技巧。毕竟,不是每个人都有摆摊的经验。

如何高效摆摊,是每个未来摊主都关注的问题。到底该怎么做呢?其实,答案早已写在各大平台的扶植计划之中了。
要快速高效经营地摊,最简单的方法就是从了解各大平台的支持计划开始。地摊经营与数字化已然密不可分,想让地摊经营投资少、见效快,营收高,就需要应用一些数字化运营工具。现在各大平台都在全方位最大化支持地摊经济,推出了各种免费的数字化工具、资源以及服务支持,这就是最好的机会。
不管是平台主推经营方案,还是第三方提升效率的数字化工具。了解并用好这些,就能让你的地摊经营脱颖而出,更能让你的地摊经营事半功倍。
© 版权声明
文章版权归原作者所有,未经允许请勿转载。



