
本文通过短视频市场,抖音快手的核心功能等信息,分析抖音快手产品的核心特色,展望他们未来的发展方向。
01 分析目的
短视频行业发展迅猛,商业化能力出色,前景一片大好。各个app都试图涉足短视频市场,但霸主位置被抖音快手牢牢把控。本文通过短视频市场,抖音快手的核心功能等信息,分析抖音快手产品的核心特色,展望他们未来的发展方向。同时通过体验产品分析产品提升自己的能力。
02 竞品背景分析
2.1 产品发展历史
快手发展历史:
快手上线较早,以工具类应用起家,期间经历了多次产品转型最终确定了产品的发展方向。产品利用社区的特点聚集用户,形成独有的社区文化。发展过程中用户数量稳速增长,积累了大批忠实用户。
抖音发展历史:
抖音上线较晚,但后来居上。抖音利用明星效应吸引用户,同时通过与电视节目,电影互动等方式宣传产品,迅速爆红网络。抖音产品的火热也吸引了大量明星网红的加入,形成了良性发展,并于2019年年底实现了DAU破四亿的佳绩。
2.2 短视频市场分析
短视频行业崛起迅速。借助移动网络普及带来的红利,短视频在2018年呈现爆炸式增长,并在之后的阶段持续增长。预计2021年短视频市场规模能够突破2000亿。短视频产品因为消磨用户碎片化时间的属性深受用户喜爱。
经过多年发展,短视频产品的市场已经超过在线视频,成为文娱市场的首位。短视频市场不仅规模巨大,商业化能力更是出色。短视频市场的收入规模稳步增长。其中短视频收入以广告为主,但近年来直播,电商,游戏等带来的经济规模也不可小视。
目前行业呈两强争霸格局,字节系与快手领先优势明显,腰部平台竞争激烈,尾部平台面临生存考验。
2.3 产品用户分析
快手用户信息统计:
30岁以下用户占比超70%,且用户呈现低线城市为主的发展趋势。
抖音用户信息统计:
35岁以下用户占比近70%,下沉效果明显,低线城市用户占比已达56%。
2.4 商业化
抖音快手收入构成:
抖音通过流量变现的方式实现商业化,其中广告在收入中占比高达80%。与此同时,抖音也大胆寻求新的商业化模式,在直播,电商以及游戏等方向逐步探索。
在快手中许多草根用户摇身一变成为主播,并在直播方向为平台带了可观的收益。快手也试图通过直播发展其他经济模式,电商带货,游戏等方向的收益在稳定增加。与此同时,快手的广告业务也是商业化的重要组成部分。虽然快手的广告转化率相对抖音较低,但凭借快手在短视频行业的影响依然够吸引大批的广告商。
03 竞品分析
3.1 产品定位
记录世界,记录你
快手是以短视频记录生活的社交平台,主打短视频社交属性。产品希望用户记录生活点滴,同时分享给各地的人。在视频推荐和流量分发上实现‘去中心化’,所有视频都有机会被推荐到每个用户。 因此在快手中会看到大量记录普通生活的作品。
记录美好生活
抖音的定位是原创短视频分发平台,娱乐属性较为浓重。产品希望用户制作有趣的短视频来获取点击量和关注度。在视频推荐和流量分发上趋于‘中心化’,视频的观看点赞越多,视频被分享给更多用户的可能性越大。因此抖音中会看到大量明星网红发布的作品。
3.2 产品功能结构
快手的功能结构相对复杂,但大多数功能不在首页显示,需要用户自己探索。快手中的各个功能都提供分类及标签,用户可以根据自己的兴趣自由选择。这种结构的好处是,如果用户只想观看短视频,那么用户不会被繁多的功能影响使用体验。如果用户想要更多功能,通过对产品的探索也会发现自己希望的功能。
抖音的功能结构相对简单,大部分功能都在首页展示。这种功能结构的好处是大大简化用户操作同时还能培养用户习惯。虽然抖音的功能有限,但抖音提供了抖音小程序,这为抖音功能的扩展提供了保障,抖音也鼓励制作者在抖音制作小程序。
3.3 产品核心功能
3.3.1 短视频功能
3.3.1.1 短视频功能介绍
播放短视频,帮助用户消磨碎片化时间。用户上下班途中,或者是午休时候,闲来无事想要看点新奇的内容,但时间又不够完整的观看电影电视剧,于是打开产品观看短视频。
3.3.1.2 短视频功能流程
快手短视频功能流程:
快手的短视频功能操作较多,进入app后,推荐页展示多个视频,用户需要选择想看的视频,在用户观看视频后需要退出当前视频才可以观看其他视频。快手为用户提供了丰富的选择,用户不仅可以通过关注,搜索等功能找到自己想看的视频。快手更提供了内容分类和大家都在看功能帮助用户对短视频内容进行筛选。
抖音短视频功能流程:
抖音的短视频功能使用流程十分简洁,进入app后,抖音自动播放推荐的短视频内容,用户只需上下滑动就可以切换观看的视频。用户如果有目的性的观看视频,可以通过关注及搜索功能进行寻找。
分析:短视频在短时间内能提供丰富有趣的内容,由于其满足用户想要看新鲜事物需求的特性,让广大用户欲罢不能。抖音很好的利用了短视频的特性,同时简化了观看流程。用户只需通过上下翻动就能看到新鲜内容,进一步培养了用户习惯。
快手观看不同视频需要退出操作,这个操作在视频软件中属于基本功能,但在短视频中却显得繁琐。原因是短视频播放时间较短,相对长视频而言,一定时间内用户需要更多的退出选择操作,整个使用流程不能连贯,快手在短视频选择上给用户提供了丰富的选择。对于抖音而言,虽然简化操作是好事,但当用户想要观看关注作者等特定内容时,却没有可以选择的方式。
个人建议:快手在保留当前操作的同时,在短视频的观看页面提供推荐视频。用户在观看完当前视频过后,一方面可以选择退出当前视频,选择其他视频。另一方面可以通过推荐视频功能观看相关的视频,保持了观看的连贯性。
用户查看关注页面,就是有目的性的观看短视频,但在抖音的关注页面却无法选择,当用户关注过多作者的情况下更是不利于用户筛选想看的内容。抖音的关注功能页面可以做成类似朋友圈的界面,方便用户快速翻阅,在保证了所有视频都能被用户观看的同时,用户还可以选择想看的视频。
3.3.1.3 短视频观看页面
快手短视频页面(上)与抖音短视频页面(下)
快手在视频选择界面提供了视频分类,作者头像以及视频点赞数等信息。在观看页面点赞分享等一系列功能在视频界面的上下。抖音的观看页面点赞等一系列功能在视频的右侧,作者对视频的评论在视频最下方。
分析:用户在进行视频选择时,肯定是想看到自己喜欢的且优质的内容。因此,快手在视频选择页面不仅提供了内容分类,更通过作者头像认证,视频点赞数等信息帮助用户判断内容质量。值得注意的是,广告内容会标识出来以提示用户,这也导致了快手的广告点击率不高。
在视频观看页面,各种功能位列上下,最大程度的展示了视频的内容,这使得整个界面十分简洁。在视频点赞后,或者视频观看超过12秒后,分享功能变成了动态的微信图标,动态的分享图标会鼓励用户对视频进行分享。
视频的下方是作者对视频的评论,这会引导用户不自觉地向下滑动进入评论界面,由此可见快手引导用户积极对视频进行评论。用户在观看评论内容的时候,视频内容变成小窗口。这鼓励了用户一边观看视频一边使用评论功能,体现了快手对评论功能的重视。
抖音的视频占据整个页面,给用户一种沉浸式体验。关注点赞等一系列功能在右侧,不仅不遮挡视频的主体,还方便了用户随手点赞关注。由于抖音的视频自动播放,因此抖音的广告播放量得到了保障。抖音在视频播放界面还提供了购买链接供用户点击,这使得抖音的广告转化率也十分高,受到了各大广告商的青睐。抖音的评论功能会占据视频页面绝大部分,且需要退出评论功能才能下划进入下一个视频。这影响了用户操作的连贯性。
个人建议:在与抖音的对比中,可以看出快手十分重视评论功能。因此可以将评论数量作为视频质量的判断标准。将评论数作为信息的一部分展示在视频选择页面,这可以让用户了解到当前视频是否正在热烈讨论中。
在评论功能中,可以提供类似模板的评论(比如:老铁666)。这种功能一方面方便了用户参与讨论,另一方面通过官方设置的模板可以增强社区氛围。
在广告播放方面,视频选择页面的广告可以自动播放。用户如果不喜欢广告内容会自动忽略,如果广告的画面吸引了用户,用户就会去点击。动态的画面相比静态的封面更具有吸引力,由此提升广告的点击率。
抖音希望用户积极的给视频点赞,因为点赞数量可以帮助抖音对视频内容做评判,进而选择是否推荐给更多的用户。在用户观看一个视频多次后,点赞界面可以变为动态,鼓励用户给喜欢的视频点赞。
另外,可以对评论界面进行优化。用户点击评论时,评论界面只占据界面三分之一,主要显示热门评论。用户可以滑动评论界面观看更多的评论,也可以滑动视频界面直接看下一个视频,这样就增加了用户使用的连贯性。
3.3.3.4 关注页面
快手关注页面(左)与抖音关注页面(右)
分析:快手的关注页面,短视频的展示方式与主页大体相同。值得注意的时,快手在最上方向用户提示了你可能感兴趣的用户。这些用户大多是通讯录好友或者附近的人,快手同时提供了一键关注的功能,这也体现了快手想在社交方面发展的倾向。关注页面的短视频并没有展示点赞数,取而代之的是发布时间。这里体现了关注功能的即时属性,类似朋友圈。用户在这个界面不仅可以观看好友发布的短视频,还可以观看视频作者的视频,这也体现了快手的社交属性。
抖音的关注页面也与首页一脉相承,自动播放关注作者的视频。不同的是,最上方提示了正在直播的作者,方便用户进入直播页面,这体现了抖音想要发展直播的决心。
3.3.3.5 个人主页
快手个人主页(左)与抖音个人主页(右)
分析:快手的个人主页除了展示用户的头像昵称粉丝数等基本信息外,还展示了性别地区星座等个人信息。给人一种查看个人资料的感觉,而这种个人资料的展现是社交软件必不可少的内容。作品方面,按照时间顺序展示短视频,除了封面信息之外并没有任何信息帮助用户进一步判断视频质量。
抖音的个人主页,除了基本信息外,获赞数摆在了十分明显的位置,这体现了抖音对点赞数的重视。点赞数越多视频获得的流量也就越多,这也是抖音注重流量的有力证明。
除此之外,抖音还加入了爱DOU榜和打榜功能。众所周知,打榜在追星中十分重要的,粉丝为了帮助偶像打榜不惜花费大量的时间精力。大批的追星用户在微博为偶像打榜,随着越来越多的明星入驻抖音,抖音有接管微博追星聚集地的野心。观看用户动态和喜欢,也是了解一个明星的重要方式,抖音在这方面自然也不甘落后。另外,抖音为每个视频提供了点赞信息,方便用户对视频质量进行筛选。
个人建议:快手在视频选择页面为用户提供了丰富的短视频质量信息,帮助用户对视频内容进行筛选,但在个人主页的视频选择页面却没有提供任何视频质量的信息。根据快手对评论功能的重视,我建议在视频封面标识当前视频的评论数。用户可以通过评论数来判断当前视频是否在火热讨论中,以此筛选视频质量。
对抖音而言,视频点赞数十分重要,因为点赞意味着流量,但是个人主页中的作品与动态功能都是通过时间顺序展示作品。我建议在作品中选取点赞数最高的几个视频放在最前列,这些高点赞数的视频会吸引用户观看,同时获得更高的点赞数。
3.3.3.6 搜索页面
快手搜索页面(左)与抖音搜索页面(右)
分析:抖音和快手都将热榜放在了最为显眼的位置,这体现了热榜对于搜索功能的重要性。除此之外,快手在搜索页面仍然提供了内容分类的选择。内容分类在快手中可以说无处不在,这证明了快手十分希望帮助用户找到自己感兴趣的内容。
在搜索页面的最下方,快手还提供了推荐用户,这些推荐都是根据通信录以及关注的人等信息向用户进行推荐。快手希望通过这种方式,让用户之间通过快手建立更为密切的联系,再一次印证了快手在社交方面的苦心耕耘。
抖音的特色是明星榜,与打榜功能产生联系。打榜更多的明星会出现在明星榜前列,而打榜就是流量的比拼,这也再次证明了抖音的信条:流量为王。
3.3.3.7 短视频功能总结
抖音和快手的短视频功能虽然都是提供短视频内容,但却有着各自的特点。快手在各个界面提供了丰富的信息与标签,帮助用户筛选想看的内容。快手注重短视频的评论互动,营造社区氛围。快手希望用户在快手中发展社交,通过用户的通讯录好友和关注作者打造独特的快手朋友圈。
抖音简化了用户的选择流程,自动为用户推荐内容,培养用户习惯。抖音注重短视频的点赞数,希望通过点赞数来判断视频质量。抖音信奉流量为王,将明星打榜的功能引入抖音,希望借助明星效应汇聚流量打造娱乐圣地。
3.3.2 直播功能
3.3.2.1 直播功能介绍
直播功能帮助用户消遣较为完整的休闲时间。用户下班回家或者周末在家中休息时,查看手机发现自己喜欢的视频作者正在直播。自己一方面想看喜欢的视频作者生活中的样子,另一方面想跟喜欢的作者互动,因此点开了直播功能。通过主播与粉丝的互动,粉丝与主播产生联系,满足了人们结交网红好友的情感需求。用户给主播送礼,自己的名称显示在直播间中并且被主播当众感谢,又满足了观众展现自我的需求。
3.3.2.2 直播功能入口
快手直播功能入口:
抖音直播功能入口:
分析:快手和抖音都会在用户观看短视频时,标识出当前视频作者正在直播。虽然直播为快手带来了超过一半的收入,但是快手将直播广场隐藏起来。快手向用户展示自己是一个以短视频为主的社区,而直播功能是附加的功能。
相比快手,抖音毫不吝啬的向用户展示自己的直播功能。抖音的首页左上角提供了直播入口,关注中更是醒目的提醒用户正在直播的主播。由此可见,抖音将直播功能摆在了一个十分重要的位置。
3.3.2.3 直播界面对比
快手直播界面(左)与抖音直播界面(右)
抖音和快手的直播界面以及更多直播页面,页面结构和功能大体相同,快手在小时榜的基础上增加了同城榜。在更多直播页面,快手提供了分类选择以及主播位置信息。在PK这一特色功能的页面中,抖音的主播画面相对较小,且各个功能有一定距离。这些差异导致抖音的界面看起来更加整洁。
分析:当前较为火热的传统直播平台,如斗鱼虎牙等,他们以游戏直播为卖点吸引了大量观众。直播过程中游戏为主要内容,因此直播内容有所保证。但在快手抖音直播中,主播大多是与观众互动聊天。
为了丰富直播内容,快手抖音将PK功能引入到直播中。在PK过程中,主播只有收到比对方主播更多的礼物才能获胜,PK过程中营造了一种对决的氛围,刺激用户消费。PK过后,失败一方要受到惩罚,也增加了直播的趣味性,丰富了直播内容。
在快手的PK界面,PK的各种信息集中在主播画面的下方,PK进度条下面显示了PK过程中送礼排名前三的用户。用户头像与PK进度条紧密相连,让用户感受到自己在PK过程中的重要性。这会鼓励用户为主播送更多礼物帮助主播获取PK的胜利。
反观抖音,PK进度条在主播画面的上方。因为用户的视线聚焦在主播脸部,PK进度条在这个位置更为显眼。送礼多的用户会出现在主播的画面中,有一种跟主播在一起的感觉,满足了用户的情感需求。这也会刺激用户送更多礼物。
除了PK功能,快手在小时榜的基础上增加了同城榜。在直播排行中加入地域属性,这能够更好的将主播与用户联系起来。进入同城榜前列相对于进入整个快手直播的榜单相对容易,这也能够鼓励用户为主播送礼物冲击榜单。抖音向右划动直播界面会使用清屏功能,这对于信息繁多的直播界面无疑是个让人惊喜的功能。
个人建议:相对于传统直播平台,抖音和快手的直播界面显得十分拥挤。其实传统直播平台的功能比抖音快手多的多,但是传统直播平台提供横屏和竖屏两种观看方式。当用户进入横屏界面时,直播界面会隐藏各种功能且用户的评论会以弹幕的形式出现。
虽然抖音和快手都提供了清屏功能,但是清屏的同时也隐藏了直播中最为重要的用户评论。因此我建议直播过程中,用户可以点击直播界面进入清屏界面,同时用户评论以较小的弹幕形式出现在直播画面中。
3.3.2.4 直播功能总结
抖音快手在直播中引入PK,小时榜功能,这些功能不仅能够刺激用户消费,更为直播内容提供了保障。快手在直播功能中加入了地域属性通过地域的方式将主播于用户联系起来,在直播广场页面,快手提供了游戏,音乐等分类,让用户的选择更为丰富。
3.3.3 购物功能
3.3.3.1 功能介绍
在观看直播的同时,能够购买主播推荐的或是主播售卖的商品。用户在观看直播的过程中,主播向观众售卖商品。
一种情况是观众对商品有需求,主播跟商家协商,为用户获取了福利,因此用户选择购买商品。另一种情况观众对商品的需求不是很大,但是为了帮助主播销售商品,或是直播间购买氛围很好,上架的商品瞬间被抢购一空,因此在这种环境的激励下购买商品。
3.3.3.2 购物功能流程
快手购物流程:
抖音购物流程:
分析:抖音依靠自己巨大的流量优势与淘宝签订了广告协议,因此抖音中大部分商品是淘宝的商品,帮助淘宝引流。抖音的购物流程较为齐全,用户可以查看商品详情页面,将商品加入购物车。
抖音为了简化购物流程,直播页面点击购买直接进入付款页面,在短视频中也有许多商品链接引导用户去购买商品。快手的购物流程也相对简单,剔除了传统电商中的购物车功能,体现了快手直播带货过程中商品购买的即时性。
3.3.3.3 直播购物界面
抖音直播购物界面(左)与快手直播购物界面(右)
抖音商品详情界面(左)与快手商品详情界面(右)
分析:快手中的用户在直播界面点击购物功能后,弹出的购物界面占据整体页面一半。由于主播能够露出脸部,用户仍然可以观看主播讲解商品。在购物界面的正上方显示商品评分,用户可以对商品及网店的质量做出迅速的判断,同时快手也提供了客服和订单功能供用户选择。
在商品详情页,商品图片上一直出现用户购买商品的提示。这种动态显示渲染了一种大家都在抢购商品的气氛,刺激用户购买商品。在页面下方可以查看个人主页,这个功能体现了快手对直播带货的态度。
之前提到过,快手的个人主页会有较为详细的个人信息。类似社交产品中个人信息的界面。在商品详情页设置这个元素,让用户感觉像是在购买社交好友的商品,会加深用户的信任度。分享功能在右手一侧,方便用户分享,体现了快手对分享的重视程度。
抖音的购物界面几乎完全覆盖了直播界面,这样做的好处是用户可以看到更多的商品。购物界面的最上方只展示了商品总数的信息,抖音的商品详情页为用户提供了必要的信息。值得注意的是,虽然抖音和快手在商品详情页都出现了直播画面的浮窗,但抖音直播画面所在的位置对于信息的遮挡较小,且画面也相对较小。这让用户能够更好的查看商品信息。
3.3.3.4 订单查看页面
抖音订单查看页面(左)与快手订单查看页面(右)
分析:快手的订单查看页面十分简洁。快手剔除了传统电商的购物车功能,使得商品的购买具有即时性。购物车的主要功能是让用户对多种商品进行对比,或将暂时不购买的商品存起来。快手消除购物车是想让用户即时购买商品,希望用户在直播带货的氛围下不要犹豫。更多的人选择在直播过程中购买商品就越能够渲染商品火热销售的气氛,形成良性循环。
快手在电商功能上十分克制,没有推荐商品的信息,这也体现了快手的购物功能是建立在一定的基础上的。通过观看直播或是短视频,用户之间产生联系而选择购买商品,而不是用户单纯通过商品信息选择购买商品。
抖音的订单页面有着丰富的商品内容。页面中不仅展示了历史足迹,还有各类推荐商品。这些商品都通过画面或者价格信息展示给用户,吸引用户去查看商品。用户点击下方的商品后,进入短视频页面,通过短视频介绍商品。这样既能更好的吸引用户,又产生了流量。
这也体现了抖音对流量的重视,抖音希望用户将在电商中浏览商品的时间及流量转化到抖音内部。用户通过抖音的推荐挑选商品,再去淘宝或者抖音内部购买。获得了更多流量的抖音竞争力再一次加大。
3.3.3.5 购物功能总结
抖音和快手都在一定程度上简化了购买流程,希望打造特色电商。
快手对购物功能的展示十分克制,用户需要通过直播或进入主播的个人主页才可以购买商品,快手希望用户通过短视频直播等方式了解主播,两者之间产生联系与信任,通过对主播的信任转化为对商品的信任,进而购买商品。
抖音的购物链接在直播短视频中都有出现,甚至在查看订单过程中还有大量的商品推荐。虽然在抖音中绝大部分商品是淘宝的购物链接,但抖音丝毫不害怕自己的流量流向淘宝。相反,用户挑选对比商品的时间和流量完全从淘宝转化到了抖音内部,用户只需要到淘宝进行付款就可以了。这再一次印证了抖音对流量的重视程度,有了流量抖音不仅可以涉足电商,还能涉足很多行业。
3.3.4 同城功能
3.3.4.1 功能介绍
此功能通过用户的位置信息,展示与用户同一城市的视频作品或直播。用户在使用软件过程中,想要看看与自己相同城市的作者发布的作品,或者希望通过同城看到认识的人或地点。另一种场景是用户想要去某个城市,或者到了某个城市,想要看到关于某一区域景点,人文,美食相关的作品。
3.3.4.2 同城功能页面
快手同城页面,定位页面(左)和抖音同城页面,切换城市页面(右)
抖音和快手的同城功能结合了短视频和直播。快手的城市切换功能隐藏较深,需要双击城市才可显示切换页面。抖音的城市切换功能十分方便,并且在切换页面还提供了热门城市供用户选择。
分析:快手的同城功能突出地域联系,通过作品连接用户与视频作者,另外直播城市榜前列的主播会在同城功能中推广。快手的城市切换页面会出现地图,地图的好处是能够准确定位。从这点可以推测此切换功能的目的是为了让用户更准确的定位自身位置。
抖音的同城功能主要提供距离信息,用户不仅可以查看同城的作品,如果作品中展示的是美食,用户更可以轻松定位饭店位置,获取饭店信息。一方面符合抖音在广告宣传上的能力,另一方面更是提供一种城市生活服务。
从抖音的城市切换功能也可看出,抖音的同城不仅仅局限于用户所在城市。方便的切换功能让用户可以轻松定位热门城市,而这些热门城市大多是旅游城市,这些城市中的视频信息可以吸引用户去当地游玩或通过定位信息制作旅游旅游攻略。
3.3.4.3 同城功能总结
快手希望用户之间通过同城功能联系起来。通过城市这一属性,用户之间可以形成以城市为单位的社交圈,同一地区的用户联系更加紧密。这也体现了快手想要用户之间产生联系,积极发展社交的目的,用这种方式实现提升用户粘性。抖音的同城不仅仅局限于同城,抖音希望通过同城功能为用户提供更丰富的城市生活服务信息。
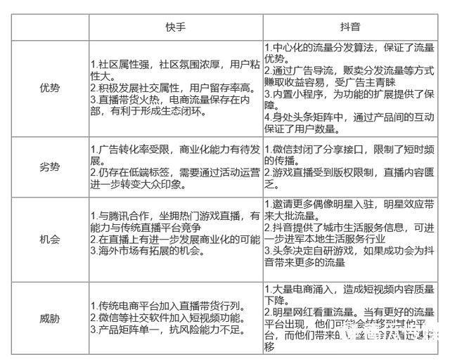
04 SWOT分析
05 总结
快手鼓励用户积极互动,在快手的引导下内部逐步形成了良好的社区氛围,增加了用户的留存率。快手从短视频出发,通过打造的社交属性将用户与作品,用户与用户联系起来。由于用户之间产生了联系,彼此之间的信任也逐步增加。在这个基础上快手发展直播,电商,自然而然的获取硕果。快手步步为营,稳扎稳打,在用户增长的同时也保证了用户的留存率,期待快手在社交方面的进一步发展。
抖音信奉流量为王,内部通过推荐算法让用户看到自己感兴趣的内容,培养用户使用习惯,迅速积累了大量用户。抖音一路高歌猛进,利用明星效应及粉丝经济,旨在抢夺更多用户,增加用户使用时长。
在商业化上,抖音也依靠自己的流量优势发展广告业务,极高的广告播放量也让抖音被广大广告商青睐。同时抖音也大胆尝试各种功能,从直播到电商,甚至是小程序也大力发展。抖音的火热势必吸引更多的明星加入,抖音将如何利用明星带来的流量打造娱乐中心也十分令人期待。
虽然从发展方向上看,两大短视频霸主背道而驰,但两个产品的本质都是抢夺用户的使用时长。因此抖音快手在以后的日子会和谐共存还是决一胜负,让我们拭目以待。
作者:西瓜小超人
来源:西瓜小超人
© 版权声明
文章版权归原作者所有,未经允许请勿转载。






























